Ò»¡¢½¨ÉèÏîÄ¿»ù±¾Çé¿ö
ÏîÄ¿Ãû³Æ£ºÄê²ú6000¶Ö¸ßµÈ¹¦Ð§ÐÔÔ˶¯ÃæÁϽ¨ÉèÏîÄ¿
½¨É赥λ£ºÕã½ÈËÉú¾ÍÊDz©ÕëÖ¯¿Æ¼¼ÓÐÏÞ¹«Ë¾
½¨ÉèËùÔÚ£º·ïÃù½ÖµÀ³ç¸£´óµÀ2269ºÅ
½¨ÉèÐÔÖÊ£º¸Ä½¨
½¨Éè¹æÄ£¼°ÄÚÈÝ£º±¾ÏîÄ¿×ÜͶ×Ê4500ÍòÔª£¬ÐÂÔöÖÐζ¨ÐÍ»ú3̨£¨¶¨ÐÍζÈ150-190¡æ£©¡¢Êª·¨Ë¢ÈÞ»ú2̨¡¢Æ½·ù³ýÓÍ»ú4̨¡¢Ë¢ÈÞ»ú1̨¡¢¼¤¹âïÔ¿Ì»ú1̨¡¢Ë®Ï´ËõÈÞ»ú2̨¡¢Ä¥»¨»ú1̨¡¢Óͽº¸´ºÏ»ú2̨¡¢ÈÈÈÛ½º¸´ºÏ»ú2̨¡¢¶¨ÐÍ·ÏÆøÖÎÀíÉèÊ©2Ìס¢²¼´ü³ý³¾É豸1Ìס¢±äѹÆ÷1̨¡¢ÎÛË®´¦ÀíÉèÊ©£¨À©ÈݸïУ©1Ìס¢ÖÐË®»ØÓÃÉèÊ©£¨À©ÈݸïУ©1Ì×µÈÉ豸¡£Í¬Ê±ÀûÓó§ÇøÏÖÓÐ1Ì×ѹ½º¸´ºÏ·ÏÆø´¦Àí×°Öᣴï²úÇé¿öÏÂÐγÉÄêÐÂÔö6000¶Ö¸ßµÈ¹¦Ð§ÐÔÔ˶¯ÃæÁϵÄÉú²úÄÜÁ¦¡£¸ÃÏîÄ¿½öÏÞÓÃÓÚ¹«Ë¾×ÔÉí²úÆ·ÅäÌ×£¬²î³ØÍâ¼Ó¹¤¡£
¶þ¡¢Çé¿öÓ°ÏìÆÀ¼Û¹æÄ£ÄÚÖ÷ÒªÇé¿öÃô¸ÐÄ¿±êÂþÑÜÇé¿ö
(1)µØ±íË®Çé¿ö£º±£»¤ÖÜΧÄÚºÓË®ÌåË®ÖÊ£¬Ö÷ҪΪÏîĿаåÇŸۺÍÁé°²¸Û£¬±£»¤¼¶±ðΪ¡¶µØ±íË®Çé¿öÖÊÁ¿±ê×¼¡·(GB3838-2002)ÖеĢóÀà¡£
(2)µØÏÂË®Çé¿ö£º±£»¤Ä¿±êΪËùÔÚµØ20km2¹æÄ£ÄÚµØÏÂË®£¬±£»¤¼¶±ðΪ¡¶µØÏÂË®ÖÊÁ¿±ê×¼¡·£¨GB/14848-2017£©ÖеĢóÀà¡£
(3)Çé¿ö¿ÕÆø£ºÏîÄ¿2.5km¹æÄ£ÄڵľÓÃñµÈÇé¿ö±£»¤Ä¿±ê£¬±£»¤¼¶±ðΪ¡¶Çé¿ö¿ÕÆøÖÊÁ¿±ê×¼¡·(GB3095-2012)¶þ¼¶±ê×¼ÒªÇó¡£
(4)ÉùÇé¿ö£ºÆóÒµ³§½çÖÜΧ200Ã×¹æÄ£µÄÉùÇé¿ö±£»¤Ä¿±êÒÔ¼°ÇøÓòÉùÇé¿ö£¬±£»¤Ä¿±ê±£»¤¼¶±ðΪ¡¶ÉùÇé¿öÖÊÁ¿±ê×¼¡·(GB3096-2008)ÖеÄ2Àà¡£
(5)ÍÁÈÀÇé¿ö±£»¤Ä¿±ê£º±£»¤ÏîÄ¿³¡½çÖÜΧ200Ã×¹æÄ£ÄÚµÄÍÁÈÀÇé¿ö£¬ÆäÖн¨ÉèÓõر£»¤¼¶±ðΪ¡¶ÍÁÈÀÇé¿öÖÊÁ¿ ½¨ÉèÓõØÍÁÈÀÎÛȾΣº¦¹Ü¿Ø±ê×¼£¨ÊÔÐУ©¡·£¨GB36600-2018£©ÖеĵÚÒ»À༰µÚ¶þÀàÓõØÉ¸Ñ¡ÖµÒªÇó¡£
(6)Éú̬Çé¿ö£º±£»¤ÏîÄ¿ËùÔÚÇøÓòÖ²±»¡¢ÍÁÈÀ¡¢Ë®±£µÈÉú̬Çé¿ö¡£
Èý¡¢Ö÷ÒªÇé¿öÓ°ÏìÔ¤²âÇé¿ö
1¡¢´óÆøÇé¿öÓ°ÏìÆÊÎö
±¾ÏîÄ¿·ÏÆøÖ÷ҪΪ¶¨ÐÍ·ÏÆø¡¢ÌìÈ»ÆøÈ¼ÉÕ·ÏÆø¡¢Ë¢ÈÞ¡¢Ä¥»¨¡¢¼¤¹âïÔ¿Ì·ÏÆø¡¢¸´ºÏ·ÏÆøºÍÎÛˮվ¶ñ³ô·ÏÆø¡£Ö÷Òª·ÏÆøÎÛȾÎïΪVOCs¡¢¿ÅÁ£Îï¡¢SO2¡¢NOx¡¢°±¡¢Áò»¯Çâ¡£
¾Âäʵ±¾»·ÆÀÌá³öµÄÏàÓ¦·ÏÆøÊÕ¼¯ÖÎÀí²½·¥ºó£¬±¾ÏîÄ¿·ÏÆøÎÛȾÎï¾ùÄÜʵÏÖ´ï±êÅÅ·Å£¬ÏîÄ¿·ÏÆø¶ÔÖÜΧ´óÆøÇé¿öÖÊÁ¿Ó°Ïì½ÏС¡£·ÇÕý³£Çé¿öÏ£¬ÏîÄ¿·ÏÆøÎÛȾÎïŨ¶ÈÓÐËùÔö¼Ó£¬µ«¸÷Ô¤²âµãŨ¶È¾ùδÁè¼ÝÇé¿öÖÊÁ¿±ê×¼¡£ÒªÇóÆóҵȷ±£¸÷Ïî»·±£ÉèÊ©µÄÕý³£ÔËÐУ¬¾¡Á¿¼õÉÙ»òÖÆÖ¹·ÇÕý³£¹¤¿öµÄ±¬·¢£¬¾ÍÄÜÓÐЧ¼õÉÙ·ÏÆø¶ÔÖÜΧ´óÆøÇé¿öµÄÓ°Ïì¡£
2¡¢Ë®Çé¿öÓ°ÏìÆÊÎö
¢ÙµØ±íË®
±¾ÏîÄ¿·ÏË®Ö÷Òª°üÀ¨Éú»îÎÛË®ºÍÉú»îÎÛË®£¬ÆäÖÐÉú²ú·ÏË®°üÀ¨Êª·¨Ë¢ÈÞ·ÏË®¡¢³ýÓÍˮϴ·ÏË®¡¢ËõÈÞˮϴ·ÏË®¡¢¶¨Ð͹¦Ð§ÕûÀí·ÏË®¡¢µØÃæ³åÏ´·ÏË®¡¢·ÏÆø´¦Àíϵͳ·ÏË®ºÍ³õÆÚÓêË®µÈ¡£Éú²ú·ÏË®ºÍÉú»îÎÛË®¾³§ÇøÎÛË®´¦ÀíϵͳºÍÖÐË®»ØÓÃϵͳ´¦ÀíºóµÖ´ï¡¶·Ä֯ȾÕû¹¤ÒµË®ÎÛȾÎïÅŷűê×¼¡·(GB4287-2012)±í2»®¶¨µÄ¼ä½ÓÅÅ·ÅÏÞÖµ¡¢GB4287-2012Ð޸ĵ¥ºÍÇé¿ö±£»¤²¿Í¨¸æ2015ÄêµÚ41ºÅÏà¹ØÒªÇóºóÄÉÈëÎÛË®¹ÜÍø£¬×îÖÕÓÉÍ©ÏçÉêºÍË®ÎñÓÐÏÞ¹«Ë¾´¦Àíºó¾Î²Ë®Å޹ܵÀÅÅ·ÅÇ®ÌÁ½¡£Òò´Ë£¬ÆóÒµ·ÏË®¶ÔÖÜΧˮÌåÓ°Ïì½ÏС¡£
¢ÚµØÏÂË®
±¾ÏîĿӪÔËÆÚ¶ÔµØÏÂË®Çé¿ö¿ÉÄÜÔì³ÉÓ°ÏìµÄÎÛȾԴÖ÷ҪΪÎÛË®¹ÜÏß¡¢ÎÛË®´¦ÀíÉèÊ©¡¢¹ÌÌå·ÏÎïÖü´æ³¡£¬Ö÷ÒªÎÛȾÎïΪ·ÏË®Óë¹ÌÌå·ÏÎï¡£Ö»Òª½¨É赥λÇÐʵÂäʵºÃ±¾ÏîÄ¿µÄ·ÏË®ÊÕ¼¯¡¢ÊäËÍ¡¢´¦ÀíÒÔ¼°ÖÖÖÖ¹ÌÌå·ÏÎïµÄÖü´æÊÂÇ飬×öºÃÖÖÖÖÉèÊ©¼°µØÃæµÄ·À¸¯¡¢·ÀÉø¡¢·Àй©²½·¥£¬Ôò±¾ÏîĿӪÔËÆÚ»ù±¾²»»á¶ÔµØÏÂË®Çé¿ö±¬·¢´óµÄÓ°Ïì¡£
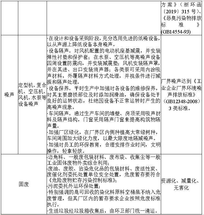
3¡¢ÉùÇé¿öÓ°ÏìÆÊÎö
±¾ÏîÄ¿ÔëÉùÔ´Ö÷ÒªÊÇÉú²úÉ豸µÈÔËÐÐÔëÉù£¬Í¨¹ý½ÓÄɸôÒô¡¢¼õÕñµÈ²½·¥£¬½µµÍÔëÉùÓ°Ïì¡£Ô¤²â½á¹û±êÃ÷£º¸÷³§½çÖçÒ¹¼äÔëÉù¾ùÄִܵ¹¤ÒµÆóÒµ³§½çÇé¿öÔëÉùÅŷűê×¼¡·(GB12348-2008)ÖеÄ3Àà±ê×¼ÏÞÖµµÄÒªÇó¡£
4¡¢¹ÌÌå·ÏÎï
±¾ÏîÄ¿Éú²úÀú³ÌÖб¬·¢µÄΣÏÕ·ÏÎï½»ÓÉÓÐ×ÊÖʵĵ¥Î»Äþ¾²´¦Àí£»Ò»°ã¹Ì·ÏÍâÊÛ×ÛºÏÀûÓã¬ÎÛÄàίÍÐÎÞº¦»¯´¦Àí£¬ÔÚΣ·ÏµÄ×ªÒÆÀú³ÌÖÐÑϸñÖ´ÐÐ×ªÒÆÁªµ¥Öƶȡ£ÔÚ´Ë»ù´¡ÉÏ£¬±¾ÏîÄ¿¹ÌÌå·ÏÎï¾ù¿É»ñµÃÍ×ÉÆ´¦Àí£¬¶ÔÖÜΧÇé¿öÓ°Ïì²»´ó¡£
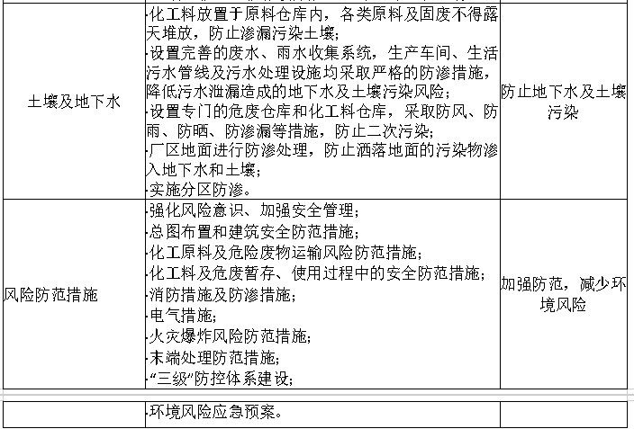
5¡¢ÍÁÈÀ
Ö»Òª½¨É赥λÇÐʵÂäʵºÃ·ÏË®µÄÊÕ¼¯¡¢ÊäËÍÒÔ¼°ÖÖÖÖ¹ÌÌå·ÏÎïµÄÖü´æÊÂÇ飬×öºÃÖÖÖÖÉèÊ©¼°µØÃæµÄ·À¸¯¡¢·ÀÉø²½·¥£¬ÌرðÊǶÔÎÛË®´¦ÀíÉèÊ©¡¢Éú²ú³µ¼ä¡¢»¯Ñ§Æ·»õ²ÖºÍΣ·Ï»õ²ÖµÄµØÃæ·ÀÉøÊÂÇ飬±¾ÏîÄ¿½¨Éè¶ÔÍÁÈÀÇé¿öÓ°ÏìÊǿɽÓÊܵġ£
ËÄ¡¢Äâ½ÓÄɵÄÖ÷ÒªÇé¿ö±£»¤²½·¥¼°Ô¤ÆÚЧ¹û
±¾ÏîÄ¿Ö÷Òª½ÓÄɵÄÎÛȾ·ÀÖβ½·¥¼°Ô¤ÆÚЧ¹ûÏê¼û±í2¡£
±í2 ÎÛȾ·ÀÖβ½·¥»ã×ܱí



Îå¡¢Çé¿öÓ°ÏìÆÀ¼Û¿ª¶Ë½áÂÛ
Õã½ÈËÉú¾ÍÊDz©ÕëÖ¯¿Æ¼¼ÓÐÏÞ¹«Ë¾Äê²ú6000¶Ö¸ßµÈ¹¦Ð§ÐÔÔ˶¯ÃæÁϽ¨ÉèÏîÄ¿Ä⽨ÓÚ·ïÃù½ÖµÀ³ç¸£´óµÀ2269ºÅ¡£ÏîÄ¿ÇкϹú¼Ò¼°µØ·½²úÒÃ÷ÈÕþ²ß£¬Ñ¡Ö·ÇкÏÍâµØÍÁµØÀûÓüƻ®ºÍ¶¼»á×ÜÌ弯»®£¬Í¬Ê±Çкϡ°ÈýÏßÒ»µ¥¡±ÖÎÀíÒªÇó¡£ÏîÄ¿¾ßÓÐÁ¼ºÃµÄ¾¼ÃÐ§Òæ¡¢Éç»áÐ§ÒæºÍÇé¿öÐ§Òæ¡£»·ÆÀÈÏΪ£¬´Ó»·±£½Ç¶ÈÀ´¿´£¬±¾ÏîÄ¿ÊÇ¿ÉÐеġ£
ÓÉÓÚÏîÄ¿×Ô¼ºÔÚÓªÔËÆÚ»á±¬·¢Ò»¶¨µÄÇé¿öÓ°Ï죬Òò´Ë½¨É赥λӦÑϸñÖ´Ðйú¼ÒµÄÓйػ·±£¹æÔò£¬ÇÐʵÂäʵ±¾±¨¸æÌá³öµÄ¸÷ÏîÎÛȾ·ÀÖβ½·¥ºÍÍâµØÕþ¸®²¿·ÖÌá³öµÄÒªÇó¡¢ÑϸñÖ´Ðл·±£¡°Èýͬʱ¡±£¬¾¡Á¿¼õÉÙÏîÄ¿¶ÔÖܱßÇé¿öµÄÓ°Ïì¡£
Áù¡¢Õ÷ÇóÃñÖÚÒâ¼ûµÄÄÚÈÝ
Õ÷ÇóÒâ¼ûµÄ¹¤¾ß£ºÏîÄ¿Ä⽨µØÖÜΧ¿ÉÄÜÊܵ½Ó°ÏìµÄ¸öÈË»òµ¥Î»¡£
Õ÷ÇóÒâ¼ûÖ÷ÒªÊÂÏÕ÷ÇóÃñÖÚ¶Ô±¾ÏîÄ¿½¨ÉèºÍÔËÓªºóµÄ»·±£·½ÃæÏà¹ØÊÂÏî¡£¢Ù¶ÔÇøÓòÏÖ×´Çé¿öÖÊÁ¿µÄÒâ¼û»ò¿´·¨£»¢Ú¶Ô½¨ÉèÏîÄ¿µÄÒâ¼û¡¢¿´·¨»òÒªÇó£»¢Û¶ÔÆóÒµ»·±£ÐÐΪµÄ¿´·¨£»¢ÜÏ£Íû½ÓÄɵÄÇé¿ö±£»¤¶Ô²ß²½·¥¡£
Æß¡¢ÃñÖÚÌá³öÒâ¼ûµÄ·½·¨ºÍ;¾¶
ÔÚ¹«Ê¾Ö®ÈÕÆð10¸öÊÂÇéÈÕÄÚ¿Éͨ¹ýÓʼþ¡¢µç»°¡¢Ðꝡ¢À´·ÃµÈ·½·¨Ó뽨É赥λ»òÇé¿öÓ°ÏìÆÀ¼Û»ú¹¹ºÍÍ©ÏçÊÐÇé¿ö±£»¤¾ÖÁªÏµºÍ·´Ó¦¡£
1¡¢½¨É赥λ£ºÕã½ÈËÉú¾ÍÊDz©ÕëÖ¯¿Æ¼¼ÓÐÏÞ¹«Ë¾
ÁªÏµµØµã£º·ïÃù½ÖµÀ³ç¸£´óµÀ2269ºÅ
ÁªÏµÈ˼°µç»°£º½¯¹¤ 13757360571
2¡¢»·ÆÀµ¥Î»£ºÕã½Ê¢¹Ú»·±£¿Æ¼¼ÓÐÏÞ¹«Ë¾
ÁªÏµµØµã£ºÍ©Ïçʱ´ú¹ã³¡AÂ¥1202ÊÒЧÀÍ´¦
ÁªÏµÈË£ºÕʤ ÁªÏµµç»°£º0573-88185199
3¡¢Éú̬Çé¿öÖ÷¹Ü²¿·Ö£º¼ÎÐËÊÐÉú̬Çé¿ö¾ÖÍ©Ïç·Ö¾ÖÐÐÕþÐí¿É¿Æ
ÁªÏµµØµã£ºÕã½Ê¡¼ÎÐËÊÐÍ©ÏçÊпµÃñ¶«Â·58ºÅ£¨Í©ÏçÊй«¹²Ð§ÀÍÖÐÐÄ£©
ÁªÏµÈË£º·¿¿Æ ÁªÏµµç»°£º0573-88112019
°Ë¡¢ÃñÖÚÌá³öÒâ¼ûµÄÆðֹʱ¼ä
2024Äê5ÔÂ17ÈÕÖÁ2024Äê5ÔÂ31ÈÕ
¸½¼þ£º½¨ÉèÏîÄ¿Çé¿öÓ°ÏìÆÀ¼ÛÃñÖÚÒâ¼û±í
½¨ÉèÏîÄ¿Çé¿öÓ°ÏìÆÀ¼ÛÃñÖÚÒâ¼û±í-ÈËÉú¾ÍÊDz©ÕëÖ¯
Õã½ÈËÉú¾ÍÊDz©ÕëÖ¯¿Æ¼¼ÓÐÏÞ¹«Ë¾
2024Äê05ÔÂ17ÈÕ